四川观察 民生二部 王嘉妮 先俊逸
21-01-25 11:30
1月25日,四川省公安厅交警总队发布2021年“春运”道路交通“两公布一提示”。
2021年春运从1月28日开始,至3月8日结束,共计40天,其中,2月11日至17日为“春节”假期,共计7天。日前,省公安厅交警总队结合往年出行数据分析研判,发布春运期间交通出行“两公布一提示”,请广大交通参与者按照疫情防控相关规定,合理选择出行时间和线路,避开车流高峰时段,遵守交通法律法规,谨慎驾驶,健康安全出行。
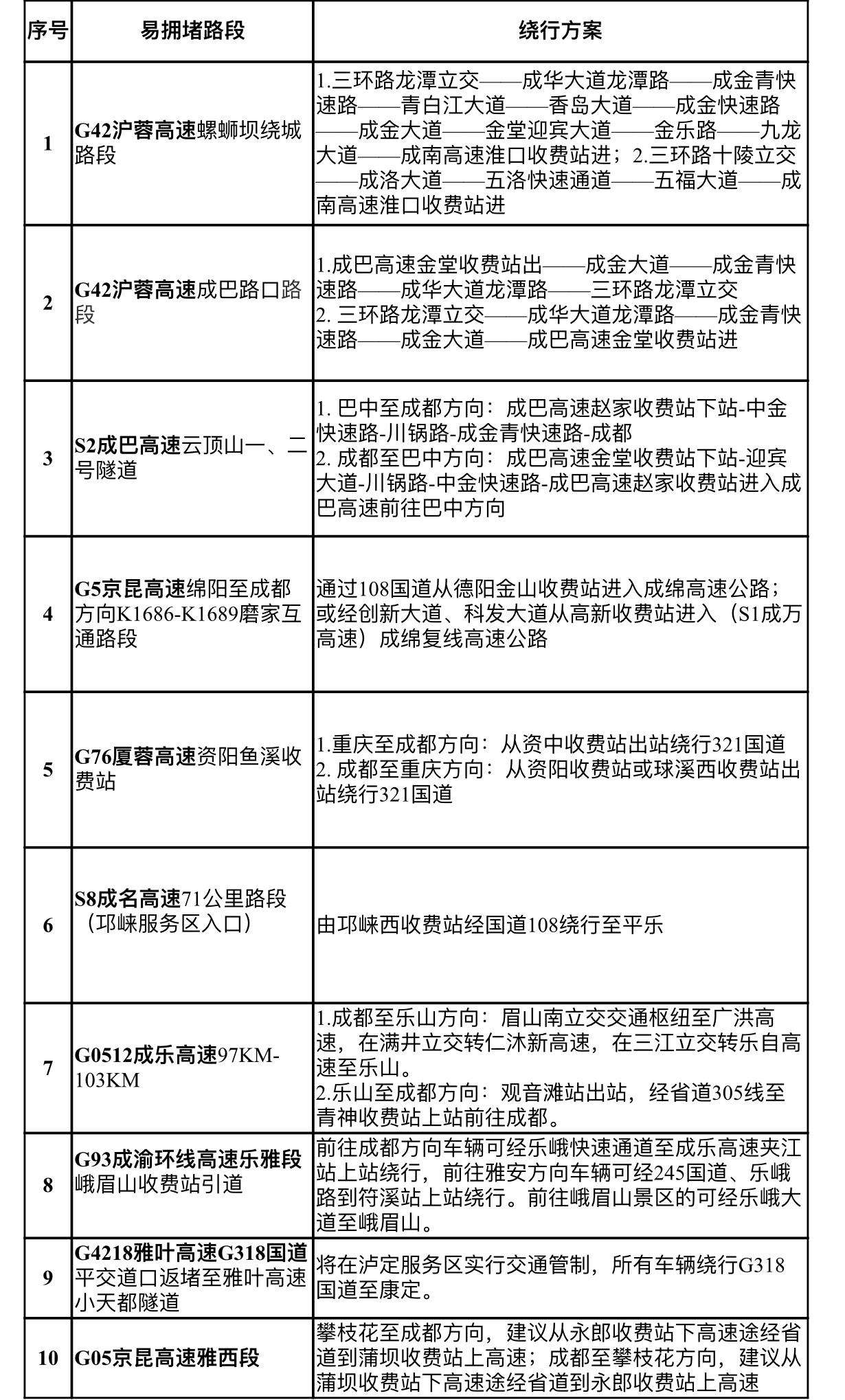
一、易拥堵路段
春运期间,成都绕城、成南、成温邛、成巴、成雅、成渝、渝蓉、成自泸、雅康、雅西、内宜等主干高速公路通行压力较大;进出城高速公路和通往景区路线上的隧道、互通立交、收费站、服务区是易拥堵段点。因春节返乡人员较多,县城、乡镇、农村地区车辆骤增,加之县乡道路多狭窄,也易造成拥堵。

二、重点施工路段

三、2021年省内春运道路交通安全形势研判
(一)2021年春运风险点
恶劣天气变化导致事故风险提升。冬季昼夜温差大,雨、雪、雾、冰冻等恶劣天气多变,甘孜、阿坝、凉山三州地区一些海拔较高的地方受恶劣天气影响,路面易结暗冰,车辆翻坠事故风险高。我省G5京昆高速雅西段、绵广段,G42沪蓉高速广邻、邻垫段,G65包茂高速达陕段,G4218雅叶高速雅康段等冬季易发生冰冻、团雾,尤其是早上和凌晨时段雾情严重,引发多车相撞的事故风险较高,各位驾驶人要高度关注出行路段天气的变化情况。
农村地区发生较大事故风险大。春运正值农闲时节,走亲访友,赶集赶场、农民工返乡探亲、学生放假等出行活动集中,乡村道路路况较差,各种车辆、行人、牲畜混行,无证驾驶、酒后驾驶、超速以及货车、拖拉机、三轮汽车违法载人、人货混装、接送学生车辆和面包车超员等严重违法行为发生事故的风险较高。特别是宜宾、甘孜、阿坝、凉山、广元、巴中、达州等地农村山区道路比例较大,地形复杂,道路通行条件较差,驾驶人出行要特别注意。
节日期间中短途出行安全隐患多。今年因疫情反弹,返乡的人可能会出现减少的情况,就近自驾车出游增多,特别对于省内经济欠发达区域和广大农村地区,一二线城市报废、淘汰车辆和车况较差车辆将成为交通安全隐患。加之网约车、跨城顺风车等,将进一步增加交通安全风险。就我省近年春运期间交通安全形势和近期交通管理特征分析来看,春运管理的盲区和重点仍然是春节7天假期,节日期间中短途出行流量骤增,交通事故高发风险加剧。
(二)最易引发交通事故的违法行为
经省公安厅交警总队对历年来春运期间道路交通事故原因分析研判,未按规定让行、未保持安全距离行驶和变道、酒后驾驶、无证驾驶、违反交通信号、逆行和违法超车等违法行为是导致事故发生的重要原因。春运期间,全省公安交警将严查上述重点违法行为,同时还将严查违法占用应急车道行驶、不按规定车道行驶、违法停车、发生轻微事故人为造堵等影响通行效率、容易引发拥堵和事故的违法行为,全力维护道路通行秩序。
当前省内疫情虽持续向好,但风险仍然存在。驾乘人员出行时,一定要按照有关规定做好疫情防控相关措施,保障身心健康。
0人已读
编辑:陈莹
责编:蒋胜利
校对:许可
审核:冯欢
暂无相关投票
暂无相关评论
暂无推荐新闻